|
又一款定期寿险(瑞泰瑞和定寿)要升级了,今年的寿险和重疾险市场真是热闹啊,最近几天收到好多新产品推出、升级的消息。 今天透露给大家点风声,这两天都会跟大家聊聊这5款产品,究竟值不值得买。文末会给大家详细预告
说到定期寿险,其实哆啦君上个月就做过一篇测评(2019最便宜定期寿险:爱相随PK大麦,哪款更划算?),大麦定寿暂居C位有快一年了,上个月初又杀出一个爱相随定期寿险,价格居然比大麦定寿还要便宜10%,今天这款瑞和定期寿险能不能把爱相随比下去呢?我们来详细对比下: 猴急的先看对比结论吧: 1.女性投保瑞泰瑞和升级版最便宜,是大麦定寿的8.5折左右; 2.男性,因为投保门槛(健康、职业、体重、年收入问题),买不了爱相随或大麦,毫无疑问直接选择瑞泰瑞和升级版。 3.男性,没有投保门槛问题,不同年龄段三款产品价格有小差异,这个就要具体情况来测算。41岁前,建议选爱相随,因为万一在41岁前身故会额外赔50%保额,非常划算! 想仔细、全面分析,请往下看: 哆啦君跟大家分享三个话题:
1.瑞和定期寿险的产品亮点 2.产品的基本形态和保障内容 3.同类产品对比,哪款最划算 N1 产品亮点 1.最高保额高达300万 更充足的保障:免体检最高保额高达300万,最大投保年龄增至60周岁。
这里大家注意:在不同年龄阶段、不同地区保额是不一样的,18-40周岁最高保额300万,41-50周岁最高保额250万,51-60周岁最高保额200万,而其他地区最高保额都是100万。 那么,老客户可不可以买瑞泰瑞和升级版? 可以的,瑞泰瑞和老客户(已经购买过老版的)可以进行投保,累计的保额最高450万。(例如老客户原来投保时,选择了150万保额+现在继续投保最高可以选择300万保额,合计不超过450万)
投保有没有保额限制? (1)如果是投保生效期在一年内的客户,不管是新客户、还是老客户最高保额都可以投300万;
(2)如果旧保单生效期在大于等于一年,小于两年的话,可购买的最高保额为300万+50%旧版保额; (举个例子:小李在2017年11月份购买了一份瑞泰瑞和定寿,保额为150万,生效期已经有一年半了,在150万保额中,风险保额占用了75万,想要再次购买瑞泰瑞和升级版,最高保额不得超过375万)
(3)如果已经生效,超过两年的话,可以直接投保本次的最高300万保额,合计最高450万保额。
2.保费降幅最高达46% 瑞泰瑞和升级版后,男性保费下降了30%左右,女性保费下降幅度最高46%,瑞泰瑞盈升级版的女性保费普遍比男性保费低。
瑞泰瑞和升级版与华贵大麦定寿对比,以20年交,保至60周岁,100万保额为例,可以看出瑞泰瑞和升级版价格便宜。
3.可为父母、子女、配偶投保 (1)单人版(为父母或者子女投保):在投保时需要使用人脸识别技术进行投保,可以让投保智能又安全,这个人脸识别主要是识别被保险人,需要被保险人进行投保确认,以免投保人进行风险逆选择。风险逆选择:已经出现风险的时候,向保险公司投保,以获取赔偿。
(2)夫妻版:必须夫妻方的一方作为投保人,同时为自己和配偶投保,每人最高保额有300万可附加联合豁免,即某一被保险人出险,可豁免生存被保险人后期保费。
什么是附加联合豁免? 投保人应与主合同投保人为同一人,且夫妻双方之一,法定结婚年龄(男方22岁、女方20岁)至60岁(含)之间;夫妻双方年龄相差须在20岁(含)之内。
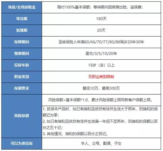
4.支持智能核保 N2 产品形态和保障内容 1.产品的基本形态:
2.无职业类别限制,18周岁及以上可投保;
3.健康告知宽松,仅为三条,对孕妇无限制,支持智能核保;
被保险人告知: (1)被保险人是否患有或曾经患有或已经被告知有下列疾病:恶性肿瘤、脑血管疾病、心脏疾病心功能不全II级(含)以上、高血压II级(含)以上、糖尿病、冠心病、心肌梗塞、呼吸衰竭、肺心病、肝硬化、慢性肾脏疾病、肾功能不全、再生障碍性贫血、癫痫、系统性红斑狼疮、性传播疾病、白血病、慢性酒精中毒、精神疾病、智力障碍、阿尔兹海默氏病(老年痴呆或早老年痴呆症)、帕金森氏病、重症肌无力、多发性硬化症、失明、瘫痪、先天性疾病、遗传性疾病;身体畸形或残疾;艾滋病患者或艾滋病毒携带者,曾经或正在吸毒? (2)被保险人是否曾被保险公司拒保、延期承保、附加条件承保、加费或解除过保险合同? (3)被保险人是否有危险嗜好或从事危险活动,如赛车、赛马、滑雪、攀岩、蹦极、潜水、跳水、拳击、武术、摔跤、探险或特技活动及其他高风险活动?
4.免责条款也仅有3条,主要是规避骗保行为,没有常见的寿险、意外险对恐怖袭击战争暴乱、核爆炸、酒驾/无证驾驶事故、吸毒、感染艾滋、猝死、食物中毒、高原反应等情况免责的限定,也就是说只要健康告知这里没有提及的,都可以保!我们只要遵纪守法,不会有什么影响。
N3 同类产品对比,哪款最划算 先上对比图,同类型定期寿险哪款最划算?
(点击图片可以放大查看) 三峡爱相随定寿此前被认为是市场上性价比最高的产品,但是瑞泰瑞和升级版上线后估计将会是一场激烈的C位争夺战。
如何对比定期寿险 找到性价比高的产品 定期寿险的对比其实很简单,因为这个险种只要因为疾病或者意外挂了就陪,没什么好争议的!只要对比两个方面: a.投保门槛,有些寿险对职业、年收入、体重、健康情况都有要求,对于我们普通老百姓来说,当然限制越少越好,否则你根本没法投保,再好的产品都没用! b.性价比,所谓性价比,就是用更少的钱,买到更高的保额。 1.投保年龄:瑞和升级版、华贵大麦投保年龄都是在18-60周岁,爱相随投保年龄在18-55周岁。也就是说瑞和升级版和华贵大麦在年龄上更加宽,60岁都可以投保。
2.保额上:瑞泰瑞和升级版,41岁以上一类城市可投保保额可达到250万,而华贵定寿保额和三峡爱相随保额仅200万,对于一类城市年纪超过41岁且想要高保额的人群,可以选择瑞泰瑞和升级版。
3.健康告知及职业:三款款产品对比,瑞泰瑞和升级版的健康告知更为宽松,且没有BMI及财务收入(大麦定寿要求保额不得高于年收入的10倍,三峡爱相随要求保额不得高于年收入的8倍)核保要求,对职业类型也没有限制(大麦定寿和三峡爱相随要求1~6类职业,你可以这样理解:类别越高的职业是越危险)。
这个条款对我们有什么影响呢?两点: 1.投保门槛更低,对你的体重、你的职业不设门槛,符合健康告知就可以买; 2.对你的年收入也没有要求,最高可以保300万。
4.价格上:不同年龄段的女性,瑞泰瑞和升级版保费均比华贵定寿、三峡爱相随要更便宜,而对于男性来说,华贵大麦更为便宜一些,但差异不大; 哆啦君建议,女性投保定期寿险时,推荐购买瑞泰瑞和升级版,同等保额价格更便宜,男性可以综合保障、保费、免责条款、健康告知等多因素后,选择最适合自己的产品进行投保。 N4 总结和预告 瑞泰瑞和升级版不但在旧款基础上大幅提高保额至300万,保费上也做了很大的降幅,同比其他产品,女性保费下降幅度最高46%,对于女性投保人群来说是个极具高性价比的产品!
再回顾下结论: 1.女性投保瑞泰瑞和升级版更加便宜; 2.男性如果因为投保门槛问题(健康、职业、体重、年收入问题),买不了爱相随或者大麦定寿,毫无疑问直接选择这款定期寿险。 3.如果没有投保门槛问题,不同年龄段价格有小差异,这个就要具体情况来测算了。但是41岁前的男性,建议选爱相随,因为万一在41岁前身故会额外赔付50%保额,这就非常划算!
好了,三款产品测评完了,这里给大家预告下未来一段时间即将上线的几款产品和相关测评文章: 新品上线:三款重疾和两款定寿 1 . 瑞泰瑞和定期寿险在 5月31日已上线 (本文测评)在本公众号的“保险商城”中可以购买 2.哆啦A保旗舰版在5月31日正式上线(测评文章:2019重磅升级:哆啦a保旗舰版来啦!) 在本公众号的“保险商城”中可以购买
3.擎天柱3号在 6月3日正式上线 (最高保300万,大牌公司... 5月31日发测评文章 ) 4.超级玛丽旗舰版在6月6日正式上线(癌症二次赔付,听说也很便宜...预计下周一6月3日发测评文章)
5.嘉多保重疾险预计6月10日上线(对标备哆分1号,性价比超高,听说比备哆分1号还便宜
...预计下周一6月8日发测评文章) 还有款产品要6月中上线,暂时保密... 以上产品测评,大家记得来哆啦A保公众号看哦
如果你对瑞泰瑞和定期寿险的保障还是不清楚、对健康告知拿捏不准的话,可以微信咨询哆啦君( 18588965883 )。 希望今天的文章能帮到你,欢迎分享给亲朋好友。
|














